为深入贯彻落实省第十一次党代会和省委经济工作会议精神,加快建设国家数字经济创新发展试验区,深入实施数字经济企业培优扶强专项行动,省数字办日前发出通知,公开征集遴选新一批数字经济核心产业领域“独角兽”“未来独角兽”和“瞪羚”创新企业清单。
已纳入2021年全省数字经济领域“独角兽”“未来独角兽”和“瞪羚”创新企业名单的企业需更新2022年度申报材料,经复核符合遴选条件的将与新一批申报企业遴选结果一并公布为2022年度全省数字经济领域“独角兽”“未来独角兽”和“瞪羚”创新企业(不属于国家统计局发布《数字经济及其核心产业统计分类(2021)》明确的数字经济核心产业范畴的,无需更新2021年度申报材料)。
省发改委、数字办将会同有关部门、地方在项目安排、政策扶持、要素保障、跟踪服务等方面对入选企业给予支持。
基本条件:申报企业需在福建省内注册,具有独立法人资格,近三年未发生环保、安全、知识产权以及违法失信等不良行为,属于数字经济相关领域。已获得过私募机构、知名天使投资人或所在产业核心企业投资且尚未上市,具有创新性强、增长速度快、未来发展潜力大的创新企业。其中:“独角兽”创新企业,市场估值达10亿美元及以上;“未来独角兽”创新企业,市场估值达1亿美元一10亿美元之间。申报企业需提供2021年度估值说明、理由依据等支撑材料。企业具有“专、精、特、新”特点,拥有国际或国内领先的技术水平或代表产品,营业收入和市场份额高速成长,成立时间不超过10年。满足下列标准之一:(1)2021年度营业收入在1000万元-5000万元之间的企业,近三年营业收入平均增长率20%或营业利润平均增长率10%以上;在5000万元-1亿元之间的企业,营业收入平均增长率15%或营业利润平均增长率10%以上;在1亿元以上的企业,营业收入平均增长率10%或营业利润平均增长率10%以上。申报企业需提供2019-2021年度审计报告。(2)近3年内企业一次性获得风险投资1000万元及以上(或等值外币)。申报企业需出具验资报告,投资方为母公司或实际控制人或本公司持股平台的,不认定为风险投资。若投资方为个人,则需说明该投资人的产业及行业背景。
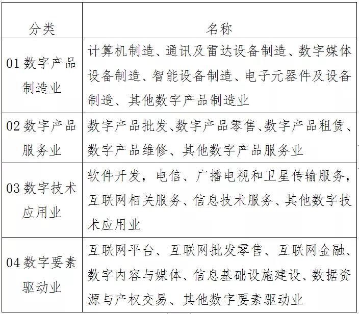
(限定在2021年国家统计局发布的《数字经济及其核心产业统计分类(2021)》中的数字经济核心产业)

1.企业自主申报:符合相关条件的企业如实填写《2022年福建省数字经济创新企业征集表》(见附件1),连同相关附件材料直接报送。2.单位推荐申报:省直有关主管部门,各地市数字经济主管部门,各行业协会、创投机构、金融机构、媒体媒介等单位推荐符合条件的企业,推荐单位填写《2022年福建省数字经济创新企业推荐表》(附件2)报送。省数字办委托相关机构组织开展数字经济创新企业评选工作。在征集遴选过程中,我们将对申报企业的相关数据信息严格保密,切实维护企业利益。2022年福建省数字经济“独角兽”“未来独角兽”、“瞪羚”创新企业名单经征集筛选、核验审查后,适时在福建省发展和改革委员会官网进行公示公告,并印发通知正式公布。
自通知发布之日起,于2022年2月20日前将申报材料电子版刻录成光盘(申请表等证明材料须盖章扫描,要求见附件1)报送省数字办(数字经济发展处)(福州市湖东路78号201室),逾期不受理。
联系人:
曾智阳
联系电话:0591-87063695
庄汉琼
联系电话:0591-87063281