欢迎访问知产通官网!
服务热线:
400-0592-699
知识产权
政策申报
两化融合贯标
知识产权贯标
资质办理
Information trends
资讯动态
您现在的位置:
首页
/
新闻资讯
/
详情页
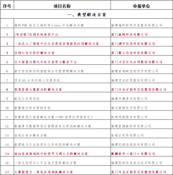
12个项目入选!2021年福建省信息技术应用创新解决方案名单出炉
发布时间:2021-12-16 19:11:51
2021年福建省信息技术应用创新解决方案
入选项目名单
上一篇:
国家知识产权局局长申长雨在第十届中国知识产权年会上的致辞
下一篇:
海沧区工业和信息化局关于兑现2021年第二批商贸企业参展展位补贴的公示
客服电话
400-0592-699
官方微信