发布时间:2020-04-02 10:36:48
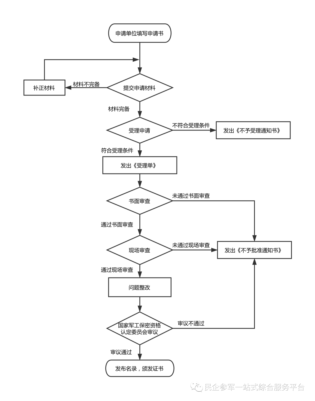
一、武器装备科研生产单位保密资格申报流程(一级为例)


申报条件
按照《武器装备科研生产单位保密资格认定办法》规定,申请保密资格的单位应当具备以下基本条件:
(一)在中华人民共和国境内依法成立3年以上的法人,无违法犯罪记录;
(二)承担或者拟承担武器装备科研生产的项目、产品涉及国家秘密;
(三)无境外(含港澳台)控股或直接投资,且通过间接方式投资的外方投资者及其一致行动人的出资比例最终不得超过20%;
(四)法定代表人、主要负责人、实际控制人、董(监)事会人员、高级管理人员以及承担或者拟承担涉密武器装备科研生产任务的人员,具有中华人民共和国国籍,无境外永久居留权或者长期居留许可,与境外(含港澳台)人员无婚姻关系;
(五)有固定的科研生产和办公场所,具有承担涉密武器装备科研生产任务的能力;
(七)1年内未发生泄密事件;
(八)法律、行政法规和国家保密行政管理部门规定的其他条件。
上市公司申请保密资格的,除上述规定条件外,还应符合以下条件:
(一)近3年内未受到证券监管机构的行政处罚;
(二)内部控制和信息披露制度完善;
(三)实际控制人承诺在申请期间及保密资格有效期内保持控制地位不变。


申报条件
依据《涉密信息系统集成资质管理办法》的有关规定,申请涉密信息系统集成资质的企事业单位,除符合《涉密信息系统集成资质管理办法》第八条和第九条有关规定外,还应符合以下具体条件。
一、系统集成
(一)甲级资质
1.注册资本3000万元以上。
2.从事信息系统集成相关工作的人员不少于200名,其中具有高级职称或者相应执业资格的人员不少于8名。
3.近3年的信息系统集成收入总金额不少于2.5亿元。
4.经营状况良好,近2年度未出现亏损,财务数据通过国家认可的审计单位的审计。
5.涉密业务研发及办公场所的使用面积不少于200平方米,实行封闭式管理,周边环境安全可控,且按照国家相关保密规定和标准配备、使用必要的技术防护设施、设备。
(二)乙级资质
1.注册资本300万元以上。
2.从事信息系统集成相关工作的人员不少于50名,其中具有高级职称或者相应执业资格的人员不少于2名。
3.近3年的信息系统集成收入总金额不少于5000万元。
4.经营状况良好,近2年度未出现亏损,财务数据通过国家认可的审计单位的审计。
5.涉密业务研发及办公场所的使用面积不少于40平方米,实行封闭式管理,周边环境安全可控,且按照国家相关保密规定和标准配备、使用必要的技术防护设施、设备。
二、系统咨询
(一)甲级资质
1.注册资本300万元以上。
2.从事信息系统咨询相关工作的人员不少于50名,其中具有高级职称或者相应执业资格的人员不少于5名。
3.近3年的信息系统咨询收入总金额不少于1500万元。
4.经营状况良好,近2年度未出现亏损,财务数据通过国家认可的审计单位的审计。
5.涉密业务研发及办公场所的使用面积不少于100平方米,实行封闭式管理,周边环境安全可控,且按照国家相关保密规定和标准配备、使用必要的技术防护设施、设备。
(二)乙级资质
1.注册资本100万元以上。
2.从事信息系统咨询相关工作的人员不少于15名,其中具有高级职称或者相应执业资格的人员不少于2名。
3.近3年的信息系统咨询收入总金额不少于300万元。
4.经营状况良好,近2年度未出现亏损,财务数据通过国家认可的审计单位的审计。
5.涉密业务研发及办公场所的使用面积不少于40平方米,实行封闭式管理,周边环境安全可控,且按照国家相关保密规定和标准配备、使用必要的技术防护设施、设备。
三、软件开发
(一)甲级资质
1.注册资本500万元以上。
2.从事软件开发相关工作的人员不少于50名,其中具有高级职称或者相应执业资格的人员不少于3名。
3.近3年的软件开发收入总金额不少于5000万元。
4.经营状况良好,近2年度未出现亏损,财务数据通过国家认可的审计单位的审计。
5.涉密业务研发及办公场所的使用面积不少于200平方米,实行封闭式管理,周边环境安全可控,且按照国家相关保密规定和标准配备、使用必要的技术防护设施、设备。
(二)乙级资质
1.注册资本100万元以上。
2.从事软件开发相关工作的人员不少于15名,其中具有高级职称或者相应执业资格的人员不少于2名。
3.近3年的软件开发收入总金额不少于1000万元。
4.经营状况良好,近2年度未出现亏损,财务数据通过国家认可的审计单位的审计。
5.涉密业务研发及办公场所的使用面积不少于50平方米,实行封闭式管理,周边环境安全可控,且按照国家相关保密规定和标准配备、使用必要的技术防护设施、设备。
四、综合布线
(一)甲级资质
1.取得电子与智能化工程专业承包企业一级资质或者建筑智能化工程设计与施工一级资质,注册资本1000万元以上。
2.从事综合布线相关工作的人员不少于100名,其中具有高级职称或者相应执业资格的人员不少于5名。
3.近3年的综合布线收入总金额不少于6000万元。
4.经营状况良好,近2年度未出现亏损,财务数据通过国家认可的审计单位的审计。
5.涉密业务研发及办公场所的使用面积不少于100平方米,实行封闭式管理,周边环境安全可控,且按照国家相关保密规定和标准配备、使用必要的技术防护设施、设备。
(二)乙级资质
1.取得电子与智能化工程专业承包企业三级(含)以上资质或者建筑智能化工程设计与施工二级(含)以上资质,注册资本200万元以上。
2.从事综合布线相关工作的人员不少于20名,其中具有高级职称或者相应执业资格的人员不少于2名。